This website requires JavaScript.
Explore
Help
Sign In
a
/
badguardhome
Watch
1
Star
0
Fork
0
You've already forked badguardhome
Code
Issues
Pull Requests
Projects
Releases
Wiki
Activity
ed76a3cb8b
badguardhome
/
doc
/
agh-filtering.png
Simon Zolin
7c0b2d8ede
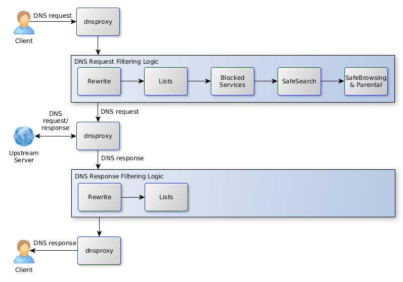
* doc: filtering logic with a diagram
2019-12-03 17:01:26 +03:00
67 KiB
797x558px
Raw
History